Skip to content

Save Licensed Image Design

Sergii Ivashchenko edited this page May 3, 2019 · 9 revisions

Asset licensing flow for logged in user

Image license and save flow when the user is already logged in to Adobe Stock (access token stored in session)

Logged In Admin Asset Licensing

Asset + authentication licensing flow

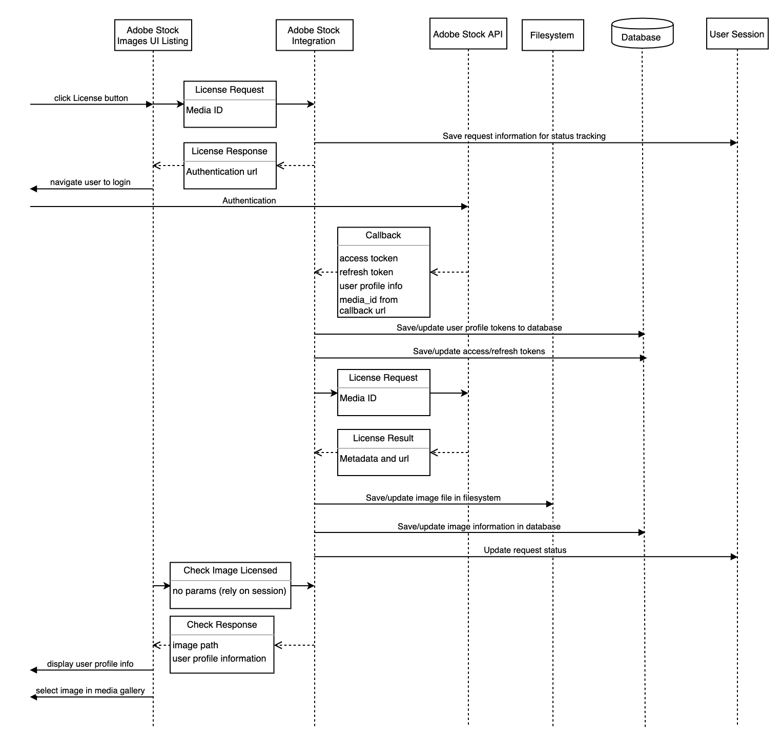
Image license and save flow when the user is not logged in to Adobe Stock (no access token stored in session)

Not logged in user image licensing

Clone this wiki locally