- 🔭 I’m currently working on: computer vision research, dog poop detection
- 🌱 I’m currently learning: as much as possible, including: lean4, rust/c, javascript.
- 🤔 I’m looking for help with: implementing the line-profiler 6.0 roadmap, fixing bugs / improving my repos, lean4, win32-pyhesaff wheels, a delayed-image speed issue
- 💬 Ask me about: doctests, Python, graphs, image processing
- 📫 How to reach me: mastodon / bsky
- 🏭 Born at 353 ppm CO₂
- 🔐 GPG Key: 4AC8B478335ED6ED667715F3622BE571405441B4
- 🧠 I enjoy learning and value the role of critical thinking in growth.
- ⚡ Fun fact: The holographic principle predicts that the maximum information that can fit in a region of space is determined by its surface area, not its volume.
To learn about me in a professional context, see my Kitware bio, where I've been employed from 2007-~2010, break for grad school, and then again from 2017 - present. For my published and some unpublished papers, see my google scholar profile. I also have a blog where I muse.
I am a maintainer of all of the projects on this front page. I either own them or I am a major contributor. The following table gives an overview, and then I have a few small blurbs about some of them.
| Name | Github Stars | Pypi Downloads | Docs |
|---|---|---|---|
| xdoctest | |||
| ubelt | |||
| mkinit | |||
| vimtk | |||
| xdev | |||
| progiter | |||
| timerit | |||
| git_well | |||
| line_profiler | |||
| ibeis | |||
| graphid | |||
| hotspotter | nan | nan | |
| crall-thesis-2017 | nan | nan | |
| pypogo | |||
| sm64-random-assets | nan | nan | |
| shitspotter | nan | nan | |
| liberator | |||
| scriptconfig | |||
| torch_liberator | |||
| kwcoco | |||
| kwarray | |||
| kwimage | |||
| kwplot | |||
| kwutil | |||
| netharn | |||
| ndsampler | |||
| delayed_image | |||
| cmd_queue | |||
| geowatch |
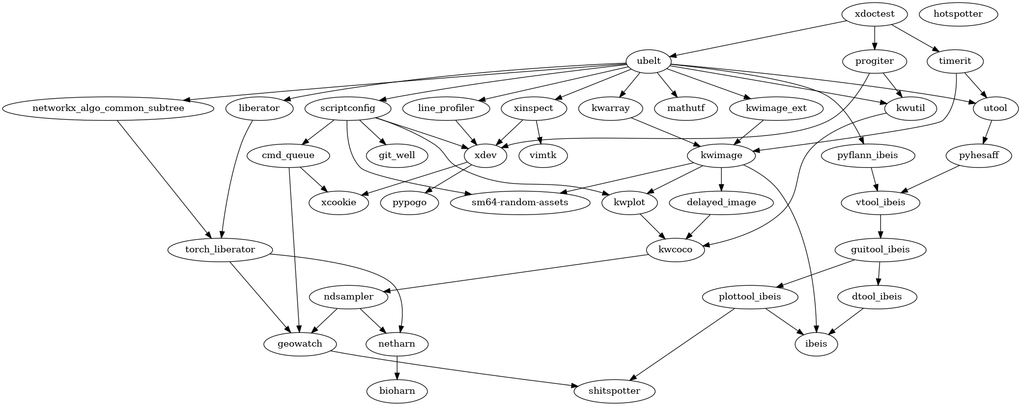
Here is the rough full-dependency structure of these packages. Note many of the packages (e.g. ubelt) have minimal versions with no dependencies, but the visualization is for full dependency sets.
And here are some logical groupings of the packages with links and descriptions:
- https://github.com/Erotemic/xdoctest - Python doctest parser and runner. (mature)
- https://github.com/Erotemic/ubelt - Python utilities and stdlib extensions. (mature)
- https://github.com/Erotemic/mkinit - Autogenerate Python
__init__.pyfiles that expose submodule APIs at the top-level. (mature) - https://github.com/Erotemic/vimtk - My Vim plugin, which contains useful functional macros and key remaps. (stable)
- https://github.com/Erotemic/xdev - Python utilities useful for development and debugging. (stable)
- https://github.com/Erotemic/progiter - Small standalone progress bar. (mature)
- https://github.com/Erotemic/timerit - Pure python syntax for timeit-like timings of blocks of code. (mature)
- https://github.com/Erotemic/git_well - Git command line extensions. (stable)
- https://github.com/pyutils/line_profiler - I help maintain this widely used Python tool. (maintaining)
- https://github.com/Erotemic/googledoc - A google docstring parser and tools (alpha).
- https://github.com/Erotemic/networkx_algo_common_subtree - A contrib repo containing specialized networkx algorithms for maximum common subtree problems (stable).
- https://github.com/Erotemic/ibeis - PhD Thesis project: automatic identification of patterned individual animals. Successor to hotspotter. (maintaining, help wanted with win32/osx support).
- https://github.com/Erotemic/graphid - A standalone version of the graph identification algorithm from my thesis. (complete)
- https://github.com/Erotemic/hotspotter - My original Python code for the hotspotter identification algorithm. (shoddy)
- https://github.com/Erotemic/crall-thesis-2017 - The LaTeX source for my thesis. (complete)
- https://github.com/Erotemic/pypogo - Pokemon Go calculations and POC battle simulator. (calculations are good, stalled on simulator logic, but might pick back up)
- https://github.com/Erotemic/shitspotter - Poop detection in images. (active)
- https://github.com/Erotemic/sm64-random-assets - Playable randomized assets for sm64.
-
https://gitlab.kitware.com/computer-vision/torch_liberator - Partial weight transfer between networks. 3rd place winner of PyTorch Hackaton 2021 https://devpost.com/software/torchliberator-partial-weight-loading (kitware related)
-
https://gitlab.kitware.com/computer-vision/kwcoco - A computer-vision dataset manifest. Extension of MS-COCO. (kitware project, active)
-
https://gitlab.kitware.com/python/liberator - Static Python code extraction. (kitware project)
-
https://gitlab.kitware.com/utils/scriptconfig - Simplified script configuration via kwargs, cli, or yaml. (kitware project, stable)
-
https://gitlab.kitware.com/computer-vision/kwarray - Kitware python array helpers (kitware project, stable)
-
https://gitlab.kitware.com/computer-vision/kwimage - Kitware python image helpers (kitware project, stable)
-
https://gitlab.kitware.com/computer-vision/kwplot - Kitware python plotting helpers (kitware project, stable)
-
https://gitlab.kitware.com/computer-vision/netharn - Probably best to use pytorch-lightning instead, still cool network stuff in here through (deprecated kitware project, in favor of pytorch-lightning)
-
https://gitlab.kitware.com/computer-vision/ndsampler - Fast windowed sampling from images (kitware project, stable)
-
https://gitlab.kitware.com/computer-vision/delayed_image - Symbolic delayed image operations. Operation trees are optimized to minimize load time. Delay, manipulate, and finalize. (kitware projectk, stable)
-
https://gitlab.kitware.com/computer-vision/cmd_queue - Execute a DAG of bash commands sequentially, in multiple tmux sessions, slurm, or airflow. (kitware project, stable)








